Abstract
Deletion of the short arm of chromosome 17(del17p) is associated with resistance to standard treatment and the very poor clinical outcome in lymphocytic malignancy. Alongside with TP53 gene, ALOX15B gene is also lost in del(17p) patients. In our pervious study, partially knockdown of Alox15b in mice could accelerate lymphoma tumorigenesis with or without TP53 loss. Accumulation of arachidonic acid (AA) and reduction of apoptosis was observed. But how Alox15b gene and AA effect lymphoma tumorigenesis is not fully understood. Here we show that PI3K/AKT/mTOR pathway is activated in Alox15b-knockdown lymphocytes and contributes to the drug resistance. Besides, we also find that Alox15bgene and Alox5gene play a synergistic role lymphoma tumorigenesis in mice model.
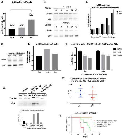
Experiments were performed using murine preB cell line, baf3 cell. We introduced shRNAs targeting Alox15b at 2 different loci (shAlox15b.1252 and shAlox15b.2865) to create 2 separated Alox15b-deficient cell lines. Intracellular AA level was tested by liquid chromatograph-mass spectrometer(LC-MS). And Alox15b-deficient lymphocytes showed an accumulation of intracellular AA.
Then the activation status of PI3K/AKT/mTOR pathway was detected by examining the phosohor-S6 (pS6) protein level using Western Blot assay in wild-type baf3 cells with exogenous-added AA and Alox15b-deficient baf3 cell lines respectively. The results showed that exogenous-added AA activated PI3K/AKT/mTOR pathway in a dose-dependent manner in wild-type baf3 cells. Also, Alox15b-dificient baf3 cell lines showed an increase in pS6 protein level than control, suggesting that in Alox15b-deficient lymphocytes, PI3K/AKT/mTOR pathways is activated via accumulation of AA
In addition, the cell viability test was involved to test how Alox15b gene knockdown affected lymphocyte's reaction to rapamycin(RAPA), a mTOR inhibitor. The results showed Alox15b-dificient baf3 cells are more resistant to RAPA, which indicated that mTOR inhibitors may not be a suitable choice in del17p patients.
At Last, we collected primary murine lymphoma cells induced by shAlox15b-shTP53/shREN-shTP53 and blood sample from del17p/non-del17p CLL patients to verify our assumption. In mice samples, as AA accumulation was already observed in previous study, we only test pS6 level. And one sample from each experimental group (shAlox15b-shTP53) showed an increase in pS6 level. In human samples, we can see a slightly increase in AA in del17p patient. But due to individual variation, the result isn't statistical significant.
Besides, we constructed a plasmid, namely eMLM-shAlox15b-shAlox5, with 2 shRNA targeting Alox5 and Alox15b gene at the same time, introduced the plasmid into primary murine preB cells and transplanted back to recipient mice. After verified by flow cytometry and pathological staining, survival analysis revealed the fact that silencing Alox5 and Alox15b gene at the same time can accelerate lymphoma formation, suggesting that Alox5 and Alox15b gene have a synergistic effect in lymphoma tumorigenesis.
No relevant conflicts of interest to declare.
Author notes
Asterisk with author names denotes non-ASH members.

This feature is available to Subscribers Only
Sign In or Create an Account Close Modal